
2021年艺术类专业校考公告
长春人文学院(原东北师范大学人文学院)坐落在长春净月国家高新技术产业开发区,学校创建于1988年,历经吉林省对外语言文化交流中心、吉林国际语言文化学院、吉林对外经贸职业学院等发展阶段。2004年2月,经教育部批准正式建立东北师范大学人文学院,2020年11月,经教育部批准,转设更名为长春人文学院,至今已有32年办学历史。全国优秀教育工作者穆树源教授为董事长,博士生导师吕英华教授为校长,付宏政研究员为党委书记、督导专员,学校设有东、西两个校区,现有12个基层学院47个本科专业分布在9个学科门类。2009年起,先后与东北师范大学等6所高校联合培养硕士研究生。目前,在校本科生、联合培养研究生11800余人。
一、生源范围:
吉林省、山东省、内蒙古自治区、黑龙江省、江苏省
二、校考专业:
(一)吉林省:广播电视编导、播音与主持艺术、影视摄影与制作、表演(影视表演)
(二)山东省:表演(影视表演)
(三)内蒙古自治区:播音与主持艺术、舞蹈学
(四)黑龙江省:影视摄影与制作
(五)江苏省:影视摄影与制作
三、报名办法:
(一)报名时间:

(二)报名方式:
考生需登录学校官方招生信息网,下载“小艺帮”APP,注册成功后,在小艺帮APP上选择搜索长春人文学院进行报名。(http://zsb.chsnenu.edu.cn/)
(三)报名费用:
200元/人。(支付方式:按照小艺帮APP提示缴纳)
四、考试方式:
我校2021年艺术类专业考试全部采用小艺帮APP远程录制视频作品、网络提交作品的方式进行,小艺帮APP全程监控,现场录制,提交作品,考评分离,只有网上一次考试,不设复试。
五、考试时间:

六、考试内容及具体要求:
(一)广播电视编导专业:

注:广播电视编导专业考试时间实行预约制, 报名成功后,在预约开放时间内线上预约正式考试时间。
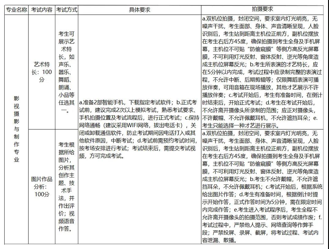
(二)影视摄影与制作专业:

(三)播音与主持艺术专业:

注:播音与主持艺术专业考试时间实行预约制;考试操作技术问题请联系:13120337721罗老师 专业问题请联系:18143032451吴老师。
(四)表演(影视表演)专业:

(五)舞蹈学专业:

七、考生须知:
1. 考生要诚信应考,签订诚信考试承诺书。
2. 各考生报考我校要符合国家高考报名有关规定。艺术类各专业均要求无色盲、色弱。我校不允许考生兼报专业,请考生结合专业优势选报专业。
3.未按要求报名、误填、错填报考信息或填报虚假信息而导致不能考试及录取的,后果由考生本人承担。
4.对在艺术类专业校考过程中违规的考生,按照《国家教育考试违规处理办法》《普通高等学校招生违规行为处理暂行办法》等规定严肃处理。对有弄虚作假等作弊行为的考生,将取消相关考试的报名和录取资格,同时通报省级招生考试机构取消该生当年高考报名和录取资格。
5.新生报到后,学校将对艺术类专业学生的材料进行复核和专业复测。对于复测不合格、入学前后两次测试成绩差异显著的考生,将组织专门调查。经查实属提供虚假作品材料、替考、违规录取、冒名顶替入学等违规行为的,取消该生录取资格,并通报考生所在地省级招生考试机构倒查追责。对涉嫌犯罪的,将交由司法机关依法处理。
6.每项考试的网络操作流程请关注学校官方招生网站,认真阅读小艺帮APP操作说明。
7.录取原则详见教育部阳光高考网站:http://gaokao.chsi.com.cn)《2021年长春人文学院(原东北师范大学人文学院)招生章程》
八、咨询电话及申诉途径:

2019 All Rights Reserved 北京橙色空间科技有限公司 版权所有
京ICP备15002365号-1京公网安备11010102002019号