
为深入贯彻落实《教育部办公厅关于做好2021年普通高校部分特殊类型招生工作的通知》等文件精神,做好新冠肺炎疫情防控常态化下的本科招生考试工作,经学校研究决定,现就我院2021年本科招生专业考试报考基本安排公告如下。
一、报名安排
1、报考“美术学类”、“戏剧与影视学类”、“设计学类”、“中外合作办学项目”的考生须先进行预报名,预报名考生须美术学和设计学类统考合格。学校将根据预报名人数、属地疫情防控工作要求和教育部有关规定,采用各省级美术学和设计学类统考成绩进行初选并公布初选结果,已完成预报名并符合初选要求的考生方可正式报名缴费参加考试。
2、报考“书法学专业”和“服装表演”的考生,无需进行预报名,直接正式报名,若考生所在省(自治区、直辖市)有相关科类统考要求,须统考合格。
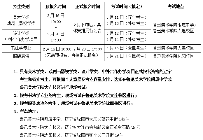
二、报考时间和考点设置

三、报名方法
1、报名系统
考生须在规定时间内登陆鲁迅美术学院本科招生专业考试报名管理系统
https://user.artstudent.cn/login/10178.htm(建议使用电脑网页版登陆)或使用艺术升手机APP根据提示流程进行报名。
2、美术学类、戏剧与影视学类、设计学类、中外合作办学项目预报名流程
(1)登录报名系统→填写个人信息→选择报考类别(如兼报两个类别,须选择兼报的两个类别后一并提交)→确认提交即完成预报名(预报名阶段不收取费用)→点击“已报专业”查询预报名是否成功(预报名阶段,无需进行考点选择。)
(2)预报名结束后,已完成预报名并初选合格的考生方可进行正式报名、选择考点、缴纳报考费等操作,参加专业考试。具体安排后续公告。
3、书法学专业、服装表演报名流程
登录报名系统→填写个人信息→选择考点和报考类别→网上缴费→上传报考所需资料(考生照片及相关证件)→等待审核报考资料→点击“已报专业”查询报名是否成功→打印准考证(报名缴费成功后即视为确认参加考试,打印准考证时间另行通知)。
4、注意事项
(1)报名(预报名)成功后,考生个人信息和报考专业类别不能修改,考生应认真阅读《鲁迅美术学院2021年本科招生简章》以及所在地省级招生考试机构公布的报件考条等规定后,按要求填报,并对所填报信息的真实性和准确性承担责任。因考生本人填报疏漏或失误造成的后果,由考生本人承担责任。
(2)考生完成报名(预报名)操作流程后,务必在“已报专业”中查看是否报名(预报名)成功,我院今年不单独设置“网上确认”环节,正式报名缴费成功后即视为确认参加考试。
四、其他
1、初选结果查询、相关专业类别的正式报名、准考证打印等安排另行通知,请考生关注我院官方网站及官方微信公众号的后续公告。
2、如遇教育部、各省级招生考试机构相关政策调整,或疫情等不可抗力因素,我院将根据规定对考试方案进行调整。
鲁迅美术学院
二〇二一年二月五日
2019 All Rights Reserved 北京橙色空间科技有限公司 版权所有
京ICP备15002365号-1京公网安备11010102002019号